慢性心力衰竭( chronic heart failure,CHF)是一种以水肿、呼吸困难和体力活动受限为特征的临床综合征,严重影响患者的生活质量。我国CHF患病人数超过1300万,年新增病例约300万。运动康复作为心脏康复的核心措施,可显著增强CHF患者的心功能,并提高其生活质量,被国内外指南推荐为IA类干预手段。然而,患者参与度低、依从性差是制约其康复的关键。现有干预策略(如认知行为疗法、计划行为理论、全病程管理虽能部分提升患者的依从性,但多聚焦于患者个体,忽视了家庭支持系统的潜在作用。家庭赋权理论( Family Empowerment Theory)是指医护人员通过教育、技能培训和共同决策等方式,提升患者及其家庭成员的自我管理能力,最终提高患者及其家庭成员的生活质量。研究表明,基于家庭赋权理论的干预可显著提高慢性病患者的治疗依从性及生活质量,但其在CHF患者运动康复中的应用效果仍需探索。本研究旨在构建并实施家庭赋权运动康复方案,探讨其效果,以期为CHF患者提供更好的康复支持。
1 对象与方法
1.1 研究对象
选取 2023年6月—11月广西壮族自治区南宁市某三级甲等医院心内科住院的CHF患者为研究对象,采用非同期前后对照设计,以避免组间污染。将2023年6月—8月入院的41例CHF患者设为对照组,将2023年9月—11月入院的41例CHF患者设为试验组,两组均接受3个月的干预,干预期间,患者维持规范抗心衰药物治疗。
纳入标准:
(1)符合《中国心力衰竭诊断和治疗指南2024》的CHF诊断标准;
(2)纽约心脏协会(NYHA)心功能分级为Ⅰ~Ⅲ级;
(3)运动危险分层为低危和中危;
(4)年龄为18~75岁;
(5)无运动受限因素,如关节退行性病变等;
(6)有家庭照顾者且其照顾者满足以下全部条件。
a. 患者直系亲属(父母、配偶、子女等);
b. 年龄18~70岁;
c. 在患者住院及居家康复期间承担主要照顾职责(每天照顾患者4h以上,且在患者出院后与其同住,并持续照护≥3个月);
d. 具备正常沟通表达能力;
e. 未参加过相关培训。
排除标准:
(1)高血压控制不良者(安静时收缩压>200mmHg或舒张压>110mmHg,1mmHg=0.133kPa);
(2)静息状态心率≥120次/min或合并恶性心律失常;
(3)合并严重的肝肾功能不全、肺源性心脏病、呼吸衰竭等。
脱落标准:
(1)中途主动退出研究者;
(2)因病情恶化、死亡等原因无法继续参与本研究者;
(3)研究期间,患者的照顾者发生更换或照顾者中途退出,导致患者不再满足纳入标准。
本研究以血液生化指标NT-proBNP为主要效应指标,根据公式: N1=N2=2× [( Zα/2+Zβ ) σ/ δ]2计算样本量。设定α=0.05 (双侧),检验效能1- β=0.90,Zα/2 =1.96,Zβ=1.282。参考既往研究,σ=200ng/L,δ=191ng/L,计算得出每组需24例,充分考虑20%的脱落率,并为进一步保障研究的统计效力及应对临床实践中的不确定性,最终每组各纳入41例。本研究已通过医院伦理委员会的正式审批。所有参与者均签署知情同意书,自愿加入本研究。
1.2 研究方法
1.2.1 试验组干预方法
1.2.1.1 团队组建与培训
组建多学科家庭赋权运动康复团队,团队由9人组成,包括1名心内科医生、1名心脏康复医生、1名心脏康复专科护士、1名护士长、1名副主任护师、3名主管护师及1名研究生。团队成员分工如下:护士长负责统筹团队工作和质量监督;医生、副主任护师和研究生负责文献筛选与运动康复方案制订;其他成员协助方案的构建、评估和执行。实施干预前,团队成员接受统一培训,内容涵盖心脏康复知识、家庭赋权理论、沟通技巧、数据收集方法及CHF患者的运动康复要点;培训后,团队成员进行理论及操作考核,考核合格者方可参与研究。
1.2.1.2 构建家庭赋权运动康复方案
以“慢性心力衰竭”“家庭赋权”“运动康复”“Chronic Heart Failure”“Family Empowerment Theory”“Exercise Rehabilitation”等为关键词,在中国知网、万方数据库、维普网、PubMed、谷歌学术等平台进行文献检索,检索时限为建库至2023年6月,纳入的文献类型包括临床实践指南、专家共识、证据总结和系统评价等,排除非中文和英文文献。经去重和筛选后,共纳入 9 篇文献,包括 2篇英文文献和 7 篇中文文献[1,3,6-7,10,14-15],文献类型涵盖指南、专家共识、随机对照试验以及证据综述等。基于此,本研究组总结并初步构建了家庭赋权运动康复方案,并编制了《居家运动康复指导手册》。
方案初稿完成后,邀请跨学科专家团队进行讨论和修订,并对10例CHF患者及其照顾者进行预实验。团队成员根据研究对象的反馈和观察结果,组织讨论并修订方案。修订内容包括:
(1)为提高心脏康复信息的传递效果和参与者的接受度,在家庭赋权运动康复方案的第1阶段,将《心脏康复手册》的发放和相关宣教工作的时间从“患者入院后进行”优化为“在患者入院24h内完成”。
(2)针对第4阶段的“出院后信息支持与线上指导”,根据反馈建议,将指导时间从原定的每周三16:00~18:00优化为每周日15:00~17:00,以便患者和团队成员参与。最终形成家庭赋权运动康复方案终稿。
1.2.1.3 家庭赋权运动康复方案的应用
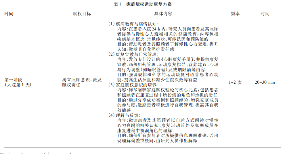
试验组患者入院后实施家庭赋权运动康复方案,分5个阶段实施,详见表 1。



1.2.2 对照组干预方法对
照组患者入院后接受心内科常规护理,包括入院宣教、疾病相关知识教育、运动与休息建议、药物使用指导、饮食建议和心理支持。出院后,研究人员进行常规电话随访,分别在出院后的第1周、1个月和3个月进行电话随访,随访内容包括患者的饮食、服药、运动等情况以及复查提醒。
1.3 评价指标
1.3.1 一般资料调查表
采用自行设计的一般资料调查表进行调查。包括患者资料和主要照顾者资料。患者资料包括姓名、性别、年龄、学历、婚姻状况、家庭人均月收入、心力衰竭原发病、NYHA心功能分级、心衰病程、合并症数量等。主要照顾者资料包括与患者的关系、性别、年龄、学历等。
1.3.2 NT-proBNP
NT-proBNP是慢性心力衰竭诊治中使用最广泛的实验室检测指标,其浓度与慢性心力衰竭严重程度呈正相关,是慢性心力衰竭诊断和鉴别诊断的首选生物标志物,在CHF患者的病情控制及预后评估中起关键作用。
1.3.3 生活质量
采用JayCohn博士编制,朱燕波等汉化的明尼苏达慢性心力衰竭生活质量问卷( Minnesota Living with Heart Failure Questionnaire,MLHFQ)进行。该问卷的信度高,Cronbach's α系数为0.881。问卷由21个条目构成,包括身体状况8个条目、情绪状态5个条目和其他生活方面8个条目。所有条目均采用Likert6级评分法评分,0分表示无影响,5分表示有极大影响。问卷的总分为105分,总分及各维度分数越高,表示患者的生活质量越差。
1.3.4 运动恐惧
采用瑞典学者BÄCK等改编、我国学者雷梦杰等汉化及修订的心脏病运动恐惧量表( Tampa Scale for Kinesiophobia Heart,TSK-Heart)进行评估。该量表的 Cronbach's α系数为0.859。量表包括4个维度,分别为危险感知、运动回避、运动恐惧和自身功能紊乱,共计17个条目。每个条目都采用Likert4 级评分法评分,分别为“非常不同意”( 1分) 、“不同意”( 2分) 、“同意”( 3分)以及“非常同意”( 4分),其中第 4、8、12、16项为反向计分项。量表的总分范围为17~68分,以37分为分界线,大于37分提示患者具有明显的运动恐惧。量表的得分越高,表示患者的运动恐惧程度越高。
1.4 资料收集方法
团队成员分别在干预前、干预1个月和3个月时,使用MLHFQ、TSK-Heart及电子病历系统收集患者资料。通过门诊复查或电话跟踪进行资料收集。团队成员按照统一、规范的指导语指导患者填写问卷,并在问卷填写完成后,由研究者亲自检查填写质量。如遇疑问,向患者及照顾者核实信息,以保证数据的准确性。对于实验室检查结果,严格实施双人核实制度,以确保结果的准确性和可靠性。
1.5 统计学方法
采用SPSS26.0统计学软件对数据进行录入、整理和分析,检验水准α=0.05。符合正态分布的计量资料采用(x±s)表示,采用t检验进行组间比较;非正态分布的连续变量则使用Mann-WhitneyU(秩和)检验。计数资料采用频数或百分比表示,通过χ2检验进行组间比较;重复测量的数据采用重复测量方差分析。以 P <0.05表示差异有统计学意义。
2 结果
2.1 两组患者及照顾者的一般资料比较
本研究初期共纳入CHF患者82例,其中,对照组41例,试验组41例。研究期间,试验组1例患者因频繁更换照顾者而脱落,对照组1例因失访被剔除,最终80例患者完成全部研究(试验组40例,对照组40例) 。两组患者及照顾者的一般资料比较,差异无统计学意义( P>0.05),详见表 2、表 3。


2.2 两组患者干预前后的NT-proBNP结果比较
干预前,两组患者的NT-proBNP结果比较,差异无统计学意义(P>0.05);干预3个月后,试验组患者的NT-proBNP水平明显低于对照组,差异有统计学意义(P<0.05),见表 4。

2.3 两组患者干预前后的MLHFQ评分比较
干预前,两组患者的MLHFQ评分比较,差异无统计学意义( P>0.05);干预3个月后,试验组患者的MLHFQ评分明显低于对照组,差异有统计学意义( P<0.05),见表 5。

2.4 两组患者干预前后的TSK-Heart评分比较
干预前,两组患者的TSK-Heart评分比较,差异无统计学意义(P>0.05);干预1个月和3个月后,试验组患者的TSK-Heart评分均明显低于对照组,差异有统计学意义( P<0.05),见表 6。

3 讨论
3.1 家庭赋权运动康复方案具有科学性、可行性及安全性
本研究构建的家庭赋权运动康复方案经过文献回顾、专家讨论及预实验验证,具有一定的科学性。该方案通过医护人员引导家庭合作,强化了患者与照顾者在康复中的主体地位,并提供了个性化、动态调整的运动康复计划,贴合居家康复CHF患者的需求。实施过程中,未出现跌倒等不良事件,表明该方案具有可行性和安全性。
3.2 实施家庭赋权运动康复方案有助于降低CHF患者的NT-proBNP
本研究结果显示,干预1个月后,两组患者的NT-proBNP水平均下降,但组间比较无统计学意义( P>0.05) 。这一结果与杜延玲的研究结果一致。可能是由于CHF患者的心肌改善和心脏适应干预的生物学过程需要较长时间,短期内难以引发心肌结构与功能的显著变化。干预3个月后,试验组患者的NT-proBNP水平显著低于对照组,提示家庭赋权运动康复方案对改善患者的心功能具有累积效应。这一结论得到了张梦等关于家庭赋权提升慢性病患者治疗依从性研究的支持。NT-proBNP作为心室压力增加和心肌细胞拉伸时分泌增多的生物标志物,其水平降低提示患者的心脏负荷减轻及心肌功能改善。持续的运动康复通过改善患者的心肌代谢和增强心肌收缩力,为NT-proBNP的降低提供了生理基础。此外,家庭赋权运动康复方案通过微信平台实时指导和照顾者参与监督,提高了患者的运动依从性,进一步促进NT-proBNP水平的降低。
3.3 家庭赋权运动康复方案有助于改善CHF患者的运动恐惧心理
因长期受疾病困扰,CHF患者易对运动相关生理反应(如呼吸频率增加、心率加快)产生错误认知,常将其归因为疾病恶化征兆,进而产生运动恐惧心理。此类心理障碍可显著降低患者的康复治疗依从性,已被证实是影响患者预后的独立危险因素。因此,医护人员在关注患者心脏功能恢复的同时,也应重视患者的心理健康。本研究结果显示,干预前,CHF患者普遍表现出较高的运动恐惧心理水平。干预后,试验组患者的TSK-Heart评分显著低于对照组( P<0.001),随着干预时间的延长,试验组患者的运动恐惧评分持续下降。这一结果与郭文敏等的研究结论一致。本方案的作用可能通过以下机制实现:首先,个体化健康教育(包括运动生理反应解释、风险-获益分析)等纠正了患者及照顾者对运动的错误认知;其次,家庭赋权运动康复方案整合了医护团队、家属和病友的支持,家属监督居家运动计划的执行并提供正向反馈,病友交流通过社会学习机制降低患者对运动不良反应的过度担忧;最后,患者出院后,家庭赋权运动康复团队成员通过微信平台每周对患者进行在线指导,及时解答问题,减少患者康复过程中的不确定性,降低其焦虑水平。
3.4 家庭赋权运动康复方案有助于提高CHF患者的生活质量
临床指南将提升CHF患者的生活质量作为治疗的核心目标。研究表明,运动康复对提高CHF患者的生活质量意义重大,不仅依赖住院时医护人员的短期管理,更需患者及照顾者长期配合实现出院后的持续管理。本研究结果表明,在干预后3个月,两组患者的MLHFQ比较,差异有统计学意义( P<0.001),这一结果与ALHANI等的研究结果一致。分析原因如下:首先,健康教育是提升心血管疾病患者生活质量的重要手段之一;家庭赋权运动康复团队成员在试验组患者入院后反复对其进行个性化的健康教育,解答患者的疑问,缓解其焦虑情绪,从而提升患者的生活质量;其次,家庭赋权干预激发了照顾者的责任感,增强了患者的健康责任感和自我效能感,通过培训和指导,照顾者积极参与患者的健康管理,帮助患者养成健康的生活习惯,使患者感受到来自家庭的支持和关注;最后,家庭赋权运动康复团队成员及照顾者均积极参与患者从住院到出院后的疾病管理,为患者答疑解惑,进行心理疏导,使其感受到来自家庭与社会的关注,从而促进其心理健康。
4 小结
实施家庭赋权运动康复方案能降低CHF患者的NT-proBNP水平、提高生活质量,改善运动恐惧心理,为CHF患者提供了一种科学、可行且安全的康复干预策略。然而,本研究的样本量有限,随访期较短,研究的广泛应用性和长期效益需要通过更大规模和长期的随机对照试验来进一步探究和验证。
参考文献:略
作者:唐茂原 卢佳美 李高叶 朱立群
单位:广西医科大学第一附属医院
来源:当代护士2025年12月第32卷第34期( 上旬刊)
声明:
1.本网站所有内容,凡是注明 “来源:心脏康复网”的文字、图片和音视频资料,授权转载时须请注明“来源:心脏康复网”。
2.本网所有转载文章系出于学术分享的目的,版权归原作者所有。如有侵权,请及时联系我们更改或删除。